職業介紹

為深入貫徹國務院辦公廳印發的《“十四五”推進農業農村現代化規劃的通知》國發〔2021〕25號文件,落實中共中央、國務院印發的《關于加快推進鄉村人才振興的意見》等文件精神,進一步深入推進鄉村振興,培養本土人才,推動專業人才服務鄉村,提高鄉村振興專業技術人員理論與技能水平。解決我國鄉村振興專業服務人才隊伍薄弱的問題,保證國家各項鄉村振興的目標完成,農業農村部農村經濟研究中心聯合北京農研國政農業技術開發有限公司共同開展鄉村規劃師職業能力培訓及考試工作。
什么是鄉村規劃師
鄉村規劃師是中央一號文件加強鄉村振興人才的指導意見,培養鄉村規劃,建設,管理等方面人才,具備懂規劃,懂建筑,懂景觀,懂產業, 懂一線的專業知識,更是代表鄉鎮政府,去組織編制鄉村規劃,為鄉鎮建設項目,進行規劃技術把關的專業人員。鄉村規劃師主要是鄉村規劃的決策參與者,編制組織者,也是鄉村意見的采集員,鄉村建設項目的建議員,規劃實施的指導員,村莊建設矛盾協調員和鄉村規劃研究員。
頒發單位及證書樣式

鄉村規劃師培訓證書是由農業農村部農村經濟研究中心頒發
農業農村部農村經濟研究中心是農業部直屬單位,前身是中共中央書記處農村政策研究室,國務院農村發展研究中心。
(最終以實際頒發為準)
鄉村規劃師是主要做什么的
1.協助鄉鎮人民政府宣傳引導和組織編制村莊規劃,提出具體的規劃編制要求,對村莊發展定位,整體布局,規劃思路,實施措施等規劃方案提出建議。
2.對政府性投資的公共服務建設項目,村鎮建設項目選址,規劃方案提出意見。
3.及時掌握鄉村規劃的實施情況,向鄉鎮政府及縣市主管部門進行反饋意見。
4.掌握規劃沖突與矛盾,及時進行指導和處理。
5.可以向縣市級主管部門提出改進和提高鄉鎮國土空間和自然資源保護開發的意見等。鄉村規劃師也是實現鄉村振興的主要實施人員,他不僅是“技術員”,鄉村規劃師還是“宣傳員”。
職業前景

鄉村是具有自然、社會、經濟特征的地域綜合體,兼具生產、生活、生態、文化等多重功能,與城鎮互促互進、共生共存,共同構成人類活動的主要空間。鄉村興則國家興。
1、戰略規劃意義重大
實施鄉村振興戰略是建設現代化經濟體系的重要基礎。農業是國民經濟的基礎,農村經濟是現代化經濟體系的重要組成部分。
2、發展前景好
2016年以來,四川省、湖北省、山東省、湖南省等多個省市均發布建立鄉村規劃師團隊相關政策,市場前景好。
3、人才培養迫在眉睫
加快培養鄉村振興人才是持續提升鄉村規劃建設水平,探索統籌城鄉創新機制,實施鄉村振興戰略,夯實鄉村規劃工作基礎,加強基層規劃干部隊伍建設,助力城鄉融合發展的重要舉措。

培訓對象:
各級農業農村干部,政府、企事業單位、科研單位等參與鄉村規劃和建設的相關人員;城鄉規劃、建筑、土地資源管理等專業應(往)屆畢業生;有志于從事鄉村規劃事業的各類人員。
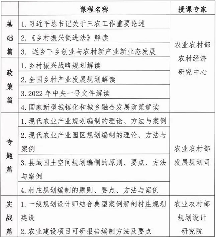
培訓內容:

培訓方式及考試安排:
培訓費3500元/人/期,每期課程約50個課時。線上視頻授課平臺:北京農研國政農業技術開發有限公司?鄉村振興專業技能人員培訓綜合服務平臺。
線上統一考試。參訓學員登錄:http://www.araf.org.cn/網址,進入“農研國政”學習平臺進行線上考試,在規定時間考試通過者由農業農村部農村經濟研究中心頒發培訓合格證書。

報名咨詢:
鮑老師 18810252316
劉老師 17810266057


農業規劃咨詢:區域農業農村發展規劃、農業發展戰略研究、都市農業規劃、現代農業產業園、現代農業科技園、農業產業強鎮、一村一品規劃、農村一二三產業融合、田園綜合體、國家農業公園、農業產業集群、農業嘉年華、農業奧特萊斯、農業農村投資機會研究、涉農企業戰略咨詢、農場園區企業管理咨詢等業務。
聯系方式:025-69853799、15996370505(微信同號)




