為貫徹落實黨中央、國務院關于全域旅游工作的部署,進一步規范國家全域旅游示范區驗收、認定和管理工作,充分發揮國家全域旅游示范區在促進全域旅游發展中的示范引領作用,3月18日,文化和旅游部下發了《國家全域旅游示范區驗收、認定和管理實施辦法(試行)》(以下簡稱《辦法》)和《國家全域旅游示范區驗收標準(試行)》(以下簡稱《標準》),并啟動首批國家全域旅游示范區驗收認定工作。


驗收認定工作安排
一、時間
2019年3月至7月
二、對象
驗收對象為經審核通過的國家全域旅游示范區縣級創建單位、地級創建單位所轄區縣和直轄市所轄區縣創建單位。
認定對象為通過省級文化和旅游行政部門初審驗收的創建單位。
三、程序
1.驗收申請
由創建單位所在地人民政府向省級文化和旅游行政部門提出驗收申請。
2.驗收初審
由省級文化和旅游行政部門依據《辦法》和《標準》的規定和要求,制定驗收實施方案,根據驗收得分結果確定申請認定的創建單位。
3.認定申請
由省級文化和旅游行政部門向文化和旅游部提出認定申請,各省(區、市)、新疆生產建設兵團申請認定的創建單位數量不超過3家,同時提交下列材料。
(1)省級文化和旅游行政部門的認定申請、驗收實施方案和驗收初審報告;
(2)驗收打分和檢查項目的說明材料;
(3)申請驗收單位創建申報書、創建方案、專題匯報文字材料(3000字以內)、全域旅游產業運行情況、創建工作視頻(10分鐘以內)和其他需要補充的材料。
以上材料除視頻外(須采用MP4格式)均須提供紙質版(一式二份)和電子版(圖片須采用JPG格式,文字材料需采用PDF格式,和視頻存儲在同一張U盤中),請于2019年5月1日前一并寄至文化和旅游部資源開發司區域協調處(北京市東城區朝陽門北大街10號)。
4.認定審核
文化和旅游部以省級文化和旅游行政部門提交的材料為認定參考依據,組織召開專家評審會進行會議評審,委托第三方機構對通過會議評審的創建單位進行現場檢查。綜合會議評審和現場檢查結果,確定通過審核的名單。
5.認定公示
文化和旅游部對通過審核的創建單位,進行不少于5個工作日的公示。公示階段無重大異議或重大投訴的通過公示;若出現重大異議或重大投訴等情況,文化和旅游部調查核實后做出相應處理。
6.認定命名
對通過公示的創建單位,文化和旅游部認定為“國家全域旅游示范區”。對通過公示的地級創建單位所轄區縣,結果作為地級創建單位認定的依據,待轄區內70%的縣級單位通過驗收認定后對地級創建單位進行命名。
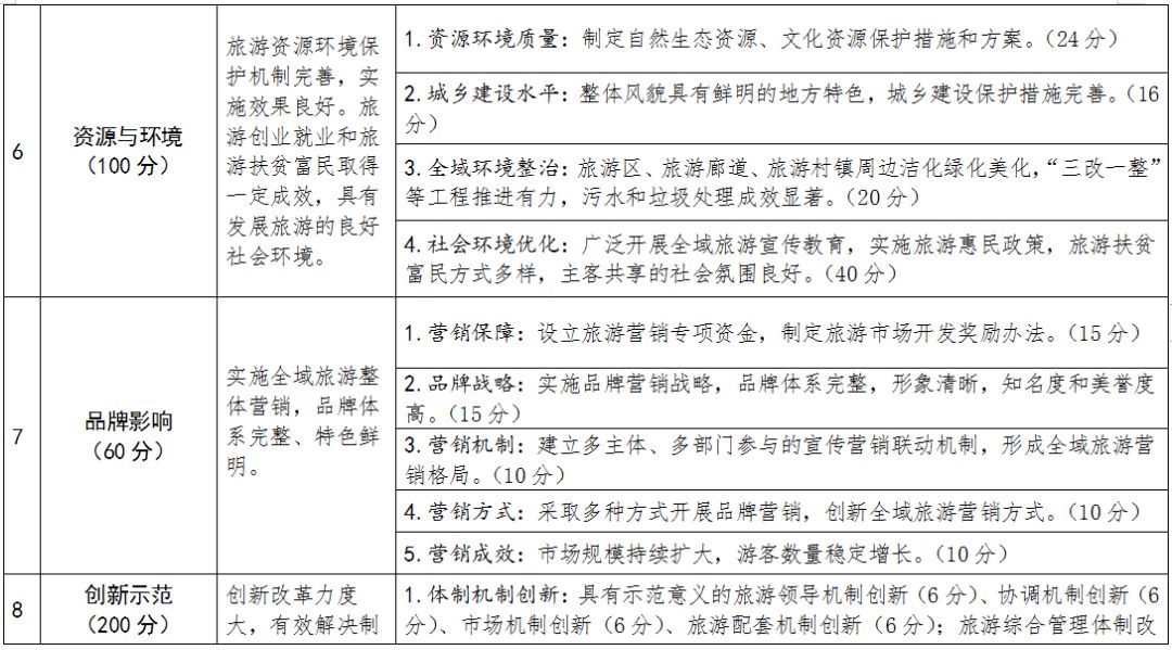
驗收標準
(↓↓可點擊查看大圖↓↓)






附:《國家全域旅游示范區驗收、認定和管理實施辦法(試行)》
第一章 總則 第一條 為深入貫徹黨的十九大精神,統籌推進“五位一體”總體布局和協調推進“四個全面”戰略布局,牢固樹立和貫徹落實新發展理念,認真落實黨中央、國務院關于全域旅游的部署安排,不斷深化旅游供給側結構性改革,加快推進旅游業轉型升級,大力促進旅游優質發展,切實加強對國家全域旅游示范區(以下簡稱示范區)工作的管理,依據《國務院辦公廳關于促進全域旅游發展的指導意見》(國辦發〔2018〕15號)、《全域旅游示范區創建工作導則》等有關文件要求,制定本辦法。 第二章 職責及分工 第五條 文化和旅游部統籌國家全域旅游示范區創建單位(以下簡稱創建單位)的驗收、審核、認定、復核和監督管理等工作。 第三章 驗收 第四章 認定 第五章 監督管理 第六章 附則 第二十四條 本辦法由文化和旅游部負責解釋。各省、自治區、直轄市,新疆生產建設兵團可參照此辦法,制定符合本地實際的全域旅游示范區工作管理相關規定。 ◆ 本文信息整理自文化和旅游部官網 農業規劃咨詢:鄉村振興戰略規劃、田園綜合體規劃、農業(旅)綜合體規劃、國家農業公園、農業嘉年華規劃、農業產業集群規劃、農村一二三融合規劃、農業高新技術產業示范區規劃 座 機:010-62335590 晉老師:13021107292
第二條 本辦法所指的示范區是指將一定行政區劃作為完整旅游目的地,以旅游業為優勢產業,統一規劃布局,創新體制機制,優化公共服務,推進融合發展,提升服務品質,實施整體營銷,具有較強示范作用,發展經驗具備復制推廣價值,且經文化和旅游部認定的區域。
第三條 示范區聚焦旅游業發展不平衡不充分矛盾,以旅游發展全域化、旅游供給品質化、旅游治理規范化和旅游效益最大化為目標,堅持改革創新,強化統籌推進,突出創建特色,充分發揮旅游關聯度高、帶動性強的獨特優勢,不斷提高旅游對促進經濟社會發展的重要作用。
第四條 示范區驗收、認定和管理工作,遵循“注重實效、突出示范,嚴格標準、統一認定,有進有出、動態管理”的原則,堅持公開、公平、公正,通過競爭性選拔擇優認定。
第六條 省級文化和旅游行政部門牽頭負責本地區縣級和地級創建單位的驗收和監督管理等工作。
第七條 各級創建單位的人民政府負責組織開展創建、申請驗收,及時做好總結、整改等相關工作。
第八條 文化和旅游部制定《國家全域旅游示范區驗收標準(試行)》(以下簡稱《標準》)。《標準》基本項目總分1000分,創新項目加分200分,共計1200分。通過省級文化和旅游行政部門初審驗收的最低得分為1000分。
第九條 文化和旅游部根據各地創建工作開展情況,啟動創建單位驗收工作。省級文化和旅游行政部門制定本轄區驗收實施方案,報文化和旅游部備案后組織開展驗收工作。驗收以縣級創建單位為基本單位。
第十條 縣級創建單位開展創建滿一年后方可向省級文化和旅游行政部門提出驗收申請。地級創建單位,其轄區內70%以上的縣級創建單位通過驗收后,方可向省級文化和旅游行政部門提出驗收申請。省級創建單位,其轄區內70%以上的地級創建單位通過驗收后,省級人民政府可以向文化和旅游部提出認定申請。
第十一條 省級文化和旅游行政部門依據《標準》,對縣級、地級創建單位組織初審驗收,根據得分結果確定申請認定的單位,并形成初審驗收報告。
第十二條 驗收包括暗訪、明查、會議審核三種方式。暗訪由驗收組自行安排檢查行程和路線,重點對創建單位的產業融合、產品體系、公共服務體系、旅游環境等《標準》要求的內容進行檢查。明查和會議審核由驗收組通過聽取匯報、查閱資料、現場觀察、提問交談等方式,重點對創建單位的體制機制、政策措施、旅游規劃等《標準》要求的內容進行檢查。
第十三條 示范區認定工作注重中央統籌與地方主導相結合,示范優先與兼顧公平相結合,充分考慮不同地域經濟發展水平差異,調動各地開展示范區創建的積極性。
第十四條 省級文化和旅游行政部門負責向文化和旅游部提交縣級、地級創建單位的認定申請、初審驗收報告、驗收打分及檢查項目說明材料、創建單位專題匯報文字材料及全域旅游產業運行情況、創建工作視頻。
第十五條 文化和旅游部以省級文化和旅游行政部門上報的縣級、地級創建單位的初審驗收報告等材料為認定參考依據,組織召開專家評審會對照以下8個方面進行會議評審。
1.體制機制。建立黨政統籌、部門聯動的全域旅游領導協調機制,旅游綜合管理體制改革成效顯著,運行有效。旅游治理體系和治理能力現代化水平高,具有良好的旅游業持續健康發展的法制環境。
2.政策保障。旅游業作為地方經濟社會發展戰略性支柱產業定位明確,在經濟社會發展規劃和城鄉建設、土地利用、基礎設施建設、生態環境保護等相關規劃,以及綜合性支持政策、重大項目建設等方面得到具體體現并取得實效。
3.公共服務。旅游公共服務體系健全,廁所、停車場、旅游集散中心、咨詢服務中心、智慧旅游平臺、安全救援、自駕游、自助游等設施完善,運行有效。
4.供給體系。旅游供給要素齊全,布局合理,結構良好,假日高峰彈性供給組織調控有效。旅游業帶動性強,與文化等相關產業深度融合發展,業態豐富,形成觀光、休閑、度假業態協調發展的產業結構,綜合效益顯著。具有不少于1個國家5A級旅游景區,或國家級旅游度假區,或國家級生態旅游示范區;或具有2個以上國家4A級旅游景區。
5.秩序與安全。旅游綜合監管制度體系完善,市場監管能力強,投訴處理機制健全,建立旅游領域社會信用體系,市場秩序良好,游客滿意度高,近三年沒有發生重大旅游安全生產責任事故或重大旅游投訴、旅游負面輿情、旅游市場失信等市場秩序問題。
6.資源與環境。旅游資源環境保護機制完善,實施效果良好,近三年未發生重大生態環境破壞事件。旅游創業就業和旅游扶貧富民取得積極成效。
7.品牌影響。旅游目的地品牌體系完整,特色鮮明,識別度、知名度高,市場感召力強。
8.創新示范。大力推進改革創新,積極破除全域旅游發展的瓶頸和障礙,具有解決地方旅游業長期發展問題的突破性、實質性措施,或在全國產生重要影響的發展全域旅游的示范性創新舉措。
第十六條 文化和旅游部對通過會議評審的縣級、地級創建單位,根據工作需要委托第三方機構進行現場檢查,綜合會議評審和現場檢查結果確定公示名單,進行不少于5個工作日的公示。公示階段無重大異議或重大投訴的通過公示;若出現重大異議或重大投訴等情況,文化和旅游部調查核實后做出相應處理。
第十七條 文化和旅游部對提出認定申請的省級創建單位組織召開專家評審會,對照體制機制、政策保障、公共服務、供給體系、秩序與安全、資源與環境、品牌影響、創新示范等8個方面進行會議評審。對通過會議評審的省級創建單位進行不少于5個工作日的公示。公示階段無重大異議或重大投訴的通過公示;若出現重大異議或重大投訴等情況,文化和旅游部調查核實后做出相應處理。
第十八條 對通過公示的創建單位,文化和旅游部認定為“國家全域旅游示范區”。
第十九條 被認定為示范區的單位要按照高質量發展要求,不斷深化改革,加快創新驅動,持續推進全域旅游向縱深發展。
第二十條 未通過認定的創建單位要根據文化和旅游部反饋的意見制定整改方案,落實整改措施。
第二十一條 文化和旅游部建立國家全域旅游產業運行監測平臺,對示范區和創建單位旅游產業運行情況進行動態監管。示范區和創建單位應按照要求報送本地區旅游接待人次、過夜接待人次、旅游收入、投訴處理等數據,以及重大旅游基礎設施、公共服務設施、旅游經營項目等信息。
第二十二條 文化和旅游部建立“有進有出”的管理機制,統籌示范區的復核工作,原則上每3至5年完成對示范區的復核工作。省級文化和旅游行政部門對所轄區內已命名的示范區要進行日常檢查,并參與復核工作。
第二十三條 文化和旅游部對于復核不達標或發生重大旅游違法案件、重大旅游安全責任事故、嚴重損害消費者權益事件、嚴重破壞生態環境行為和嚴重負面輿論事件的國家全域旅游示范區,視問題的嚴重程度,予以警告、嚴重警告或撤銷命名處理。
第二十五條 本辦法自發布之日起施行。



